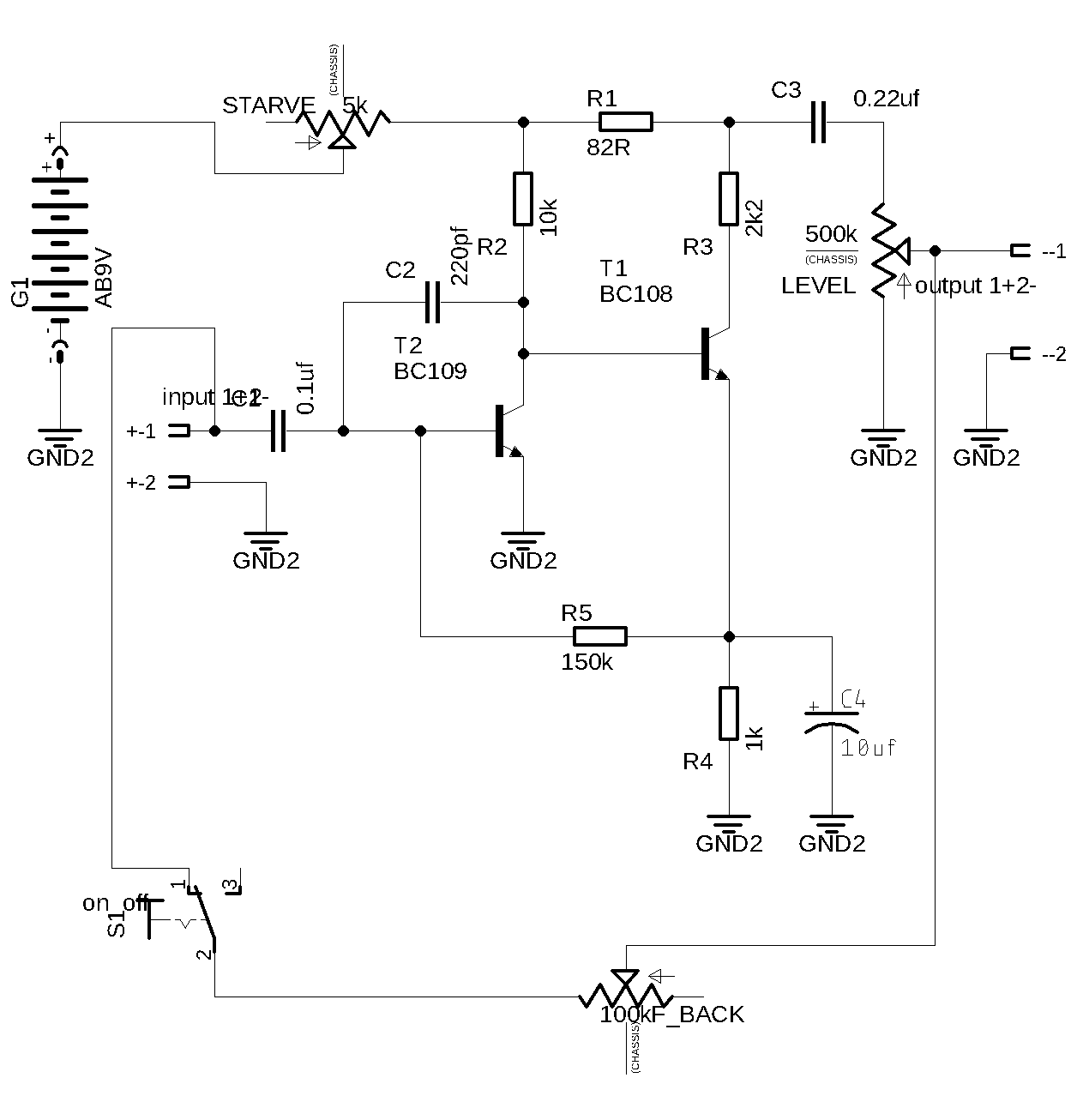
3KFCN is short for Three Knob Fuzz Custom Noise. This circuit is based on One Knob Fuzz by Solasound (Macari’s/D*A*M).
This circuit can be used as a signal generator as well as an audio effect. The signal generator is activated using a switch. The signal comes from a feedback loop between input and outpu; the feedback loop produces a drone; the pitch can be tuned using a potentiometer. The signal is harmonically rich.
Although it is possible to produce music on it’s own it works best when used as part of a larger electronic music making ecosystem.
Level controls the amount of gain and signal clipping.
Feedback controls the amount of output signal feedback into the input, controlling the pitch of the drone produced when activated.
Starve reduces the amount of power going to the circuit. This produces audible gain and tone changes. This can produce novel waveshaping and reduce the output level.
Starve reduces the amount of power going to the circuit. This produces audible gain and tone changes. This can produce novel waveshaping and reduce the output level.





