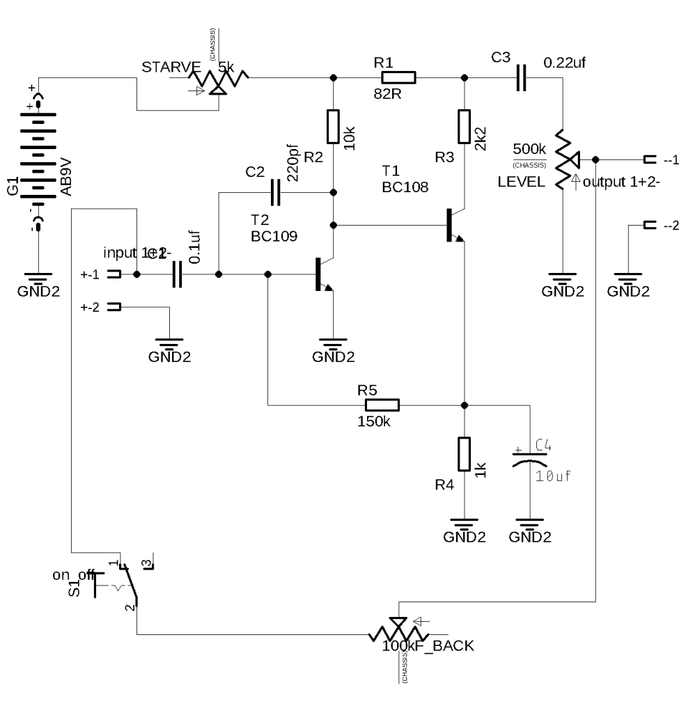
Three Knob Fuzz Custom Noise – based on One Knob Fuzz by Solasound.
Classic fuzz effect circuit with feedback and power starve.
barry joseph cullen
DIY EMI / A / V / Noise
recent posts
about
I don’t recommend social media.
DIY EMI / A / V / Noise
I don’t recommend social media.