


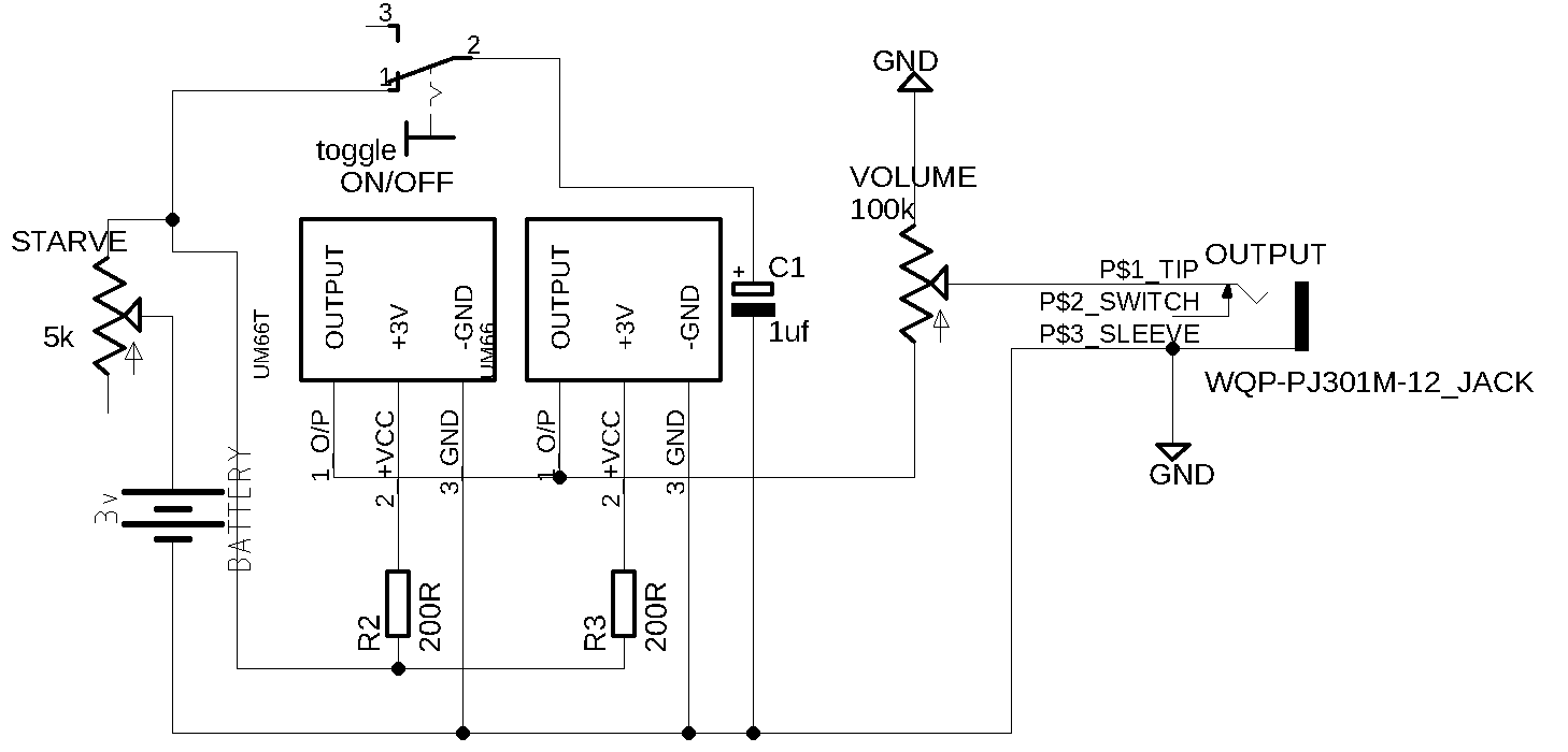
This PCB is a low power (3v) DIY electronic musical instrument. An example of a “physical remix”. The design was built around experiments with the UM66; producing a simplified (monophonic) version of Für Elise.
The instrument uses two UM66 chips both playing the same melody. They modulate one another. The small differences in the component values means they do not play 100% in sync which produces audible artefacts beyond the original designer’s intentions.
Using the potentiometer to ‘starve’ the power supply increases the melodic distortions and timing irregularities
The sounds are surprisingly complex given the small number of components. The richness comes from the modulation produced by the pair of un-synchronised patterns on the way to the output.
The instrument has been released in three different editions so far (v4_3 / v4_4 / v4_5).
https://toneburst.bandcamp.com/album/um-versions
https://toneburst.bandcamp.com/album/um-versions-festivus
https://toneburst.bandcamp.com/album/um-versions-tender
